最近,爬爬客小编发现一个有很有意思的用户使用AI的习惯。
就是很多用户开始喜欢在内容的评论区里面开始让AI帮助回答他的需求问题。
有的用户是不愿意下载那么多的AI应用的,索性直接微信通讯录中把腾讯元宝加成自己的微信好友,成为自己日常中的AI助手。
爬爬客小编日常的使用AI的习惯,普通人都会用的方式,这里可以给大家做个演示:
平时在阅读的公众号的文章或者视频,有什么不明白的都会现在转载给AI元宝帮助我做内容要点的分析总结。

▲元宝总结视频内容|图源:视频号内容转载
可以把元宝当做自己一个微信虚拟好友,平时聊天、交流、学习都是基本上可以满足。

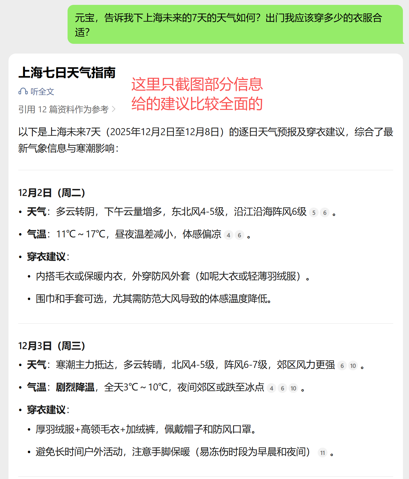
▲元宝回答问题内容|图源:微信聊天截图

小编也看了下元宝总结的内容是否准确,看了下他的佐证引用来源,确实也是比较权威或者垂直领域的信息源来源。

▲元宝AI生成答案的信源
例如:用户刷到一个短视频,自己有不理解或者不会的技能,都可以让AI即刻帮助他完成。

▲元宝总结视频内容|图源:视频号评论区截图
不得不说,这极大的满足了用户阅览过程中的即时情绪需求,也节省了用户跳转到其他的应用时间成本。
譬如:你对视频的人物想知道背景介绍?好听的BGM背景音乐是什么歌?视频的内容精华提炼这些在线就可以让AI帮你解答了哦。
不得不夸,现在的AI产品经理真的是把AI产品的用户应用做到了极致,让AI即时有效的触达到用户的各个使用场景中去。
除了腾讯的元宝有这个功能以外,字节的豆包也是自家的内容生态里帮助网友会回答问题,也是忙的不亦乐乎。

▲用户@豆包需求内容|图源:抖音评论区截图

▲豆包总结视频内容|图源:抖音评论区截图
有了这样的功能,好譬我们自己一个人在看书阅读或者在轻松刷视频的时候,身边有一个随叫随到的AI小助理,而且还很乖很听话,不仅能逗用户开心还能帮助用户随时解答一些问题效验。
这一波操作下来,情绪价值也是拉的满满的,同时也增加了产品与用户的粘性,包括后期产品在实际的应用的场景的落地。

▲豆包总结视频内容|图源:抖音评论区截图

▲用户@豆包需求内容|图源:抖音评论区截图
爬爬客作为互联网生态中的整合营销服务商,也是翘首期盼在不久的AI未来应用领域,各大厂商除了能让用户更加相信AI生成的答案建议以外,更多的能思考到如何高效触达用户需求的AI应用场景,提高用户的使用体验感。
如果哪位厂商真的能做到让AI成为用户每天都离不开的小小“军师”,那他距离下一个商业流量帝国就不远了。
大家认同这个观点吗?